Это надо знать Глава 6(стар учебник) ГДЗ Дорофеев Суворова 7 класс (Алгебра)
Решение #1

Рассмотрим вариант решения задания из учебника Дорофеев, Суворова, Бунимович 7 класс, Просвещение:
Чему вы научились
Это надо знать (основные теоретические сведения)
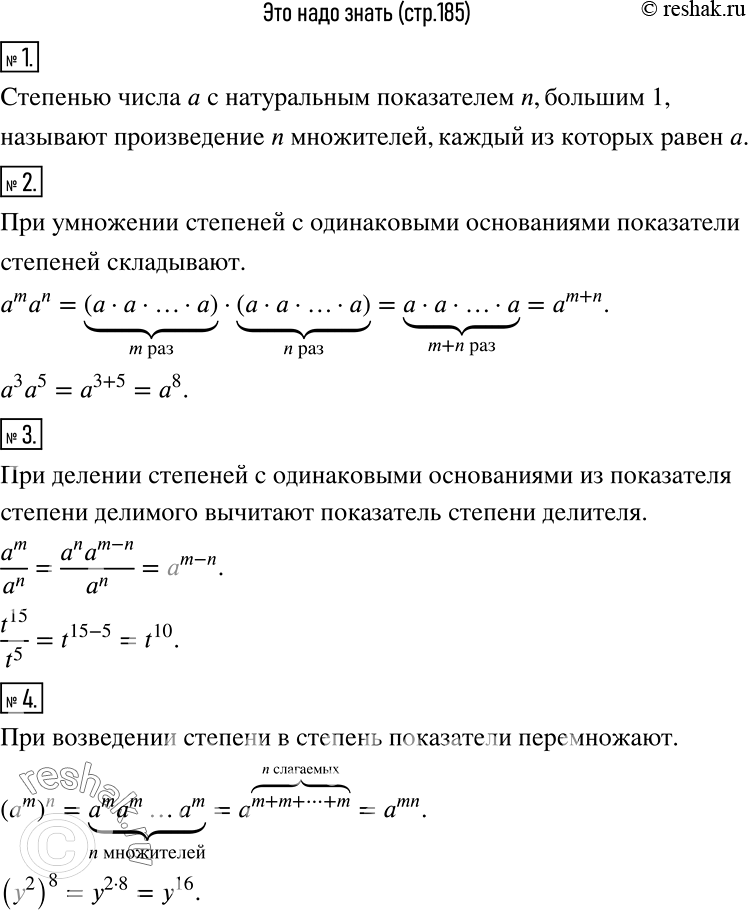
1 Сформулируйте определение степени с натуральным показателем.
2 Сформулируйте и проиллюстрируйте на примере правило умножения степеней с одинаковыми основаниями. Докажите соответствующее свойство степени.
3 Сформулируйте и проиллюстрируйте на примере правило деления степеней с одинаковыми основаниями. Докажите соответствующее свойство степени.
4 Сформулируйте и проиллюстрируйте на примере правило возведения степени в степень. Докажите соответствующее свойство степени.
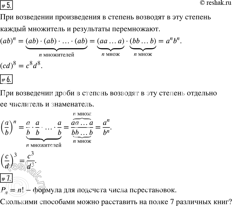
5 Сформулируйте и проиллюстрируйте на примере правило возведения в степень произведения. Докажите соответствующее свойство степени.
6 Сформулируйте и проиллюстрируйте на примере правило возведения в степень дроби. Докажите соответствующее свойство степени.
7 Запишите формулу для подсчёта числа перестановок. Приведите пример задачи, в которой нужно подсчитать число перестановок.
Популярные решебники 7 класс Все решебники
*размещая тексты в комментариях ниже, вы автоматически соглашаетесь с пользовательским соглашением