Проверьте себя (тест) Глава 6(стар учебник) ГДЗ Дорофеев Суворова 8 класс (Алгебра)
Решение #1

Рассмотрим вариант решения задания из учебника Дорофеев, Суворова, Бунимович 8 класс, Просвещение:
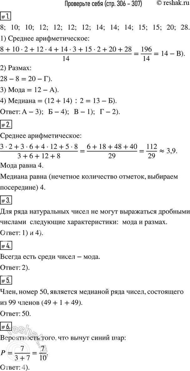
Петя, готовясь к зачету по английскому языку, в течение двух недель ежедневно записывал, сколько новых слов он выучил. Получился следующий ряд данных:
12, 12, 14, 20, 28, 8, 14, 10, 15, 12, 14, 12, 10, 15.
Для каждой статистической характеристики этого ряда укажите ее значение.
А) 12 Б) 13 В) 14 Г) 20
1) среднее арифметическое 2) размах 3) мода 4) медиана.
2. Сергей в течение учебного года в 8 классе получил следующие отметки по алгебре (без четвертных и годовой):
Найдите среднее арифметическое, моду и медиану отметок Сергея.
3. Для ряда, все члены которого - натуральные числа, нашли:
1) моду 3) среднее арифметическое
2. медиану 4) размах
Какие из этих статистических характеристик не могут выражаться дробными числами
4. Какое из чисел, являющееся статистической характеристикой ряда данных, всегда есть среди членов ряда
1) среднее арифметическое 3) медиана
2) мода 4) размах.
5. В упорядоченном ряду содержится 99 членов. Укажите номер члена, являющегося медианой этого ряда.
6. В урне 3 красных и 7 синих шаров, одинаковых на ощупь. Не глядя, вынимают один шар. Найдите вероятность того, что вынут синий шар.
1) 7/3; 2) 3/7; 3) 3/10; 4) 7/10.
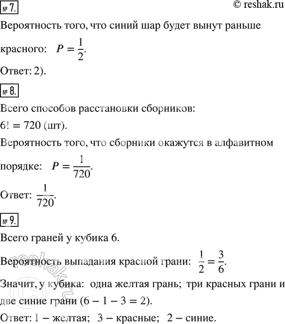
7. В урне находятся красный, желтый и синий шары, одинаковые на ощупь. Их, не глядя, вынимают один за другим. Какова вероятность того, что синий шар будет вынут раньше красного
1) 2/3; 2) 1/2; 3) 1/3; 4) 1/6.
8. В библиотеке у Ани есть сборники стихов шести любимых поэтов. Чтобы выбрать стихотворение к праздничному вечеру, она сняла их с полки, а затем случайным образом поставила обратно. Какова вероятность того, что сборники окажутся на полке в алфавитном порядке
9. Грани кубика желтого, красного и синего цвета. Вероятность выпадания желтой грани при подбрасывании кубика равна 1/6, красной - 1/2. Сколько у кубика желтых, красных и синих граней
Популярные решебники 8 класс Все решебники
*размещая тексты в комментариях ниже, вы автоматически соглашаетесь с пользовательским соглашением