Упр.911(стар учебник) ГДЗ Дорофеев Шарыгин 5 класс (Математика)
Решение #1

Рассмотрим вариант решения задания из учебника Дорофеев, Шарыгин, Суворова 5 класс, Просвещение:
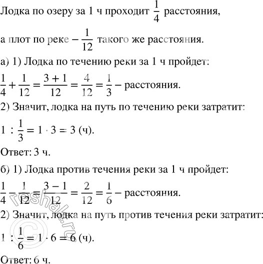
Лодка прошла некоторое расстояние по озеру за 4 ч. Такое же расстояние плот проплывает по реке за 12 ч. Сколько времени затратит лодка на такой же путь:
а) по течению реки; б) против течения реки?
Популярные решебники 5 класс Все решебники
*К сожалению, временные проблемы с публикацией комментариев с мобильных устройств.