Упр.908(стар учебник) ГДЗ Дорофеев Шарыгин 5 класс (Математика)
Решение #1

Рассмотрим вариант решения задания из учебника Дорофеев, Шарыгин, Суворова 5 класс, Просвещение:
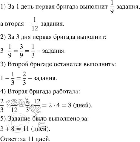
Первая бригада может выполнить задание за 9 дней, а вторая - за 12 дней. Первая бригада работала над выполнением этого задания 3 дня, потом вторая бригада закончила работу. За сколько дней было выполнено задание?
Популярные решебники 5 класс Все решебники
*К сожалению, временные проблемы с публикацией комментариев с мобильных устройств.