Упр.904(стар учебник) ГДЗ Дорофеев Шарыгин 5 класс (Математика)
Решение #1

Рассмотрим вариант решения задания из учебника Дорофеев, Шарыгин, Суворова 5 класс, Просвещение:
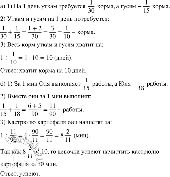
а) На птицеферму привезли корм, которого хватило бы уткам на 30 дней, а гусям на 15 дней. Рассчитайте, хватит ли привезённого корма уткам и гусям вместе на 10 дней.
б) В турпоходе дежурные Оля и Юля должны начистить кастрюлю картофеля. Оля одна может справиться с этой работой за 15 мин. Юля — за 18 мин. Успеют ли они начистить кастрюлю картофеля за 10 мин, если будут работать вместе?
Популярные решебники 5 класс Все решебники
*К сожалению, временные проблемы с публикацией комментариев с мобильных устройств.