Упр.900(стар учебник) ГДЗ Дорофеев Суворова 8 класс (Алгебра)
Решение #1

Рассмотрим вариант решения задания из учебника Дорофеев, Суворова, Бунимович 8 класс, Просвещение:
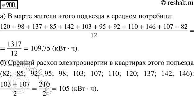
В таблице показан расход электроэнергии в квартирах одного из подъездов четырехэтажного дома за март:
а) Сколько электроэнергии в среднем потребили жители этого подъезда в марте (Найдите среднее арифметическое ряда.)
б) Каков средний расход электроэнергии в квартирах этого подъезда в марте (Найдите медиану ряда.)
Популярные решебники 8 класс Все решебники
*размещая тексты в комментариях ниже, вы автоматически соглашаетесь с пользовательским соглашением