Упр.808(стар учебник) ГДЗ Дорофеев Суворова 7 класс (Алгебра)
Решение #1

Рассмотрим вариант решения задания из учебника Дорофеев, Суворова, Бунимович 7 класс, Просвещение:
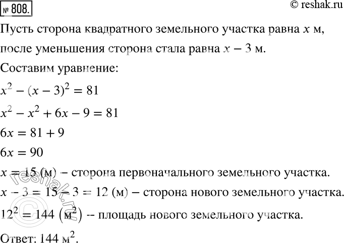
Если каждую из сторон земельного участка, имеющего форму квадрата, уменьшить на 3 м, то получится участок, площадь которого будет меньше площади исходного участка на 81 м2. Найдите площадь нового участка.
Популярные решебники 7 класс Все решебники
*размещая тексты в комментариях ниже, вы автоматически соглашаетесь с пользовательским соглашением