Упр.800(стар учебник) ГДЗ Дорофеев Суворова 7 класс (Алгебра)
Решение #1

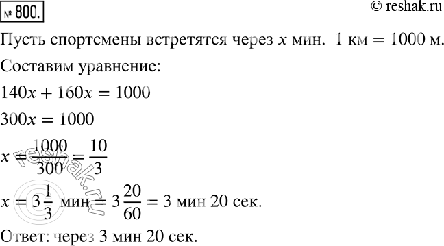
Рассмотрим вариант решения задания из учебника Дорофеев, Суворова, Бунимович 7 класс, Просвещение:
Два спортсмена бегут навстречу друг другу по круговой дорожке, длина которой 1 км. Скорость одного из них 140 м/мин, а другого — 160 м/мин. В некоторый момент времени они встречаются. Через сколько минут они встретятся в следующий раз?
Популярные решебники 7 класс Все решебники
*размещая тексты в комментариях ниже, вы автоматически соглашаетесь с пользовательским соглашением