Упр.776(стар учебник) ГДЗ Дорофеев Суворова 8 класс (Алгебра)
Решение #1

Рассмотрим вариант решения задания из учебника Дорофеев, Суворова, Бунимович 8 класс, Просвещение:
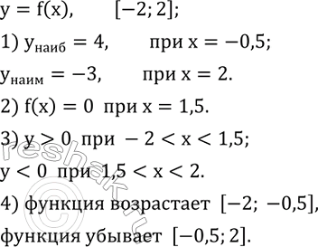
На рисунке 5.30 изображен график функции y=f(x), областью определения которой является отрезок [-2;2]. Используя график, ответьте на вопросы:
1) Есть ли у функции наибольшее или наименьшее значение, и если есть, то чему оно равно? При каком значении аргумента функция принимает это значение:
2) Укажите нули функции.
3) Укажите промежутки, на которых функция принимает положительные значения; отрицательные значения.
4) Укажите промежутки, где функция возрастает; убывает.
Популярные решебники 8 класс Все решебники
*размещая тексты в комментариях ниже, вы автоматически соглашаетесь с пользовательским соглашением