Упр.770(стар учебник) ГДЗ Дорофеев Суворова 8 класс (Алгебра)
Решение #1

Рассмотрим вариант решения задания из учебника Дорофеев, Суворова, Бунимович 8 класс, Просвещение:
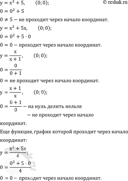
Функции заданы формулами y=x^2+5, y=x^2+5x, y=x/(x+1), y=(x+1)/x.
В каждом случае определите, проходит ли график функции через начало координат. Задайте формулой еще какую-нибудь функцию, график которой проходит через начало координат.
Популярные решебники 8 класс Все решебники
*размещая тексты в комментариях ниже, вы автоматически соглашаетесь с пользовательским соглашением