Упр.757(стар учебник) ГДЗ Дорофеев Суворова 9 класс (Алгебра)
Решение #1

Рассмотрим вариант решения задания из учебника Дорофеев, Суворова, Бунимович 9 класс, Просвещение:
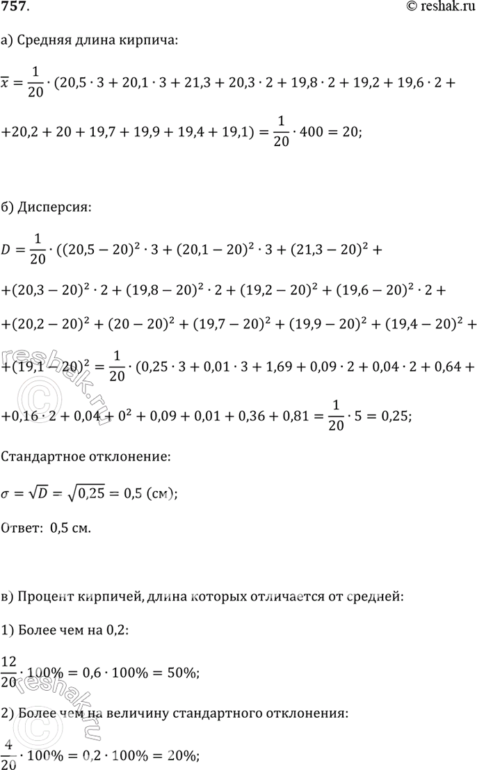
На стройку с кирпичного завода привезли 20 упаковок кирпича. Чтобы проверить качество партии, из каждой упаковки вытащили случайным образом по кирпичу и замерили длину каждого. Ниже представлены полученные величины (в см): 20,5; 20,1; 21,3; 20,3; 19,8; 19,2; 20,1; 19,6; 20,2; 20;
20,5; 19,7; 19,9; 20,5; 19,6; 20,1; 19,4; 19,8; 19,1; 20,3.
а) Определите среднюю длину кирпича.
б) Найдите величину стандартного отклонения длины кирпича от средней.
в) Каков процент кирпичей, длина которых отличается от средней больше чем на 0,2 см? больше чем на величину стандартного отклонения?
Популярные решебники 9 класс Все решебники
*К сожалению, временные проблемы с публикацией комментариев с мобильных устройств.