Упр.754(стар учебник) ГДЗ Дорофеев Суворова 9 класс (Алгебра)
Решение #1

Рассмотрим вариант решения задания из учебника Дорофеев, Суворова, Бунимович 9 класс, Просвещение:
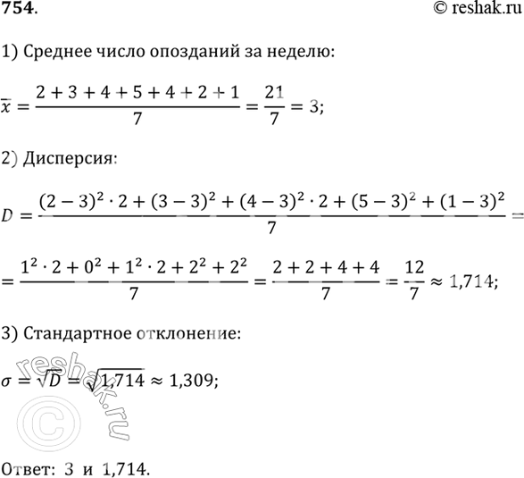
Жалобы на опоздания электричек, поступившие в диспетчерскую станции Семафорово в течение недели, позволили составить диаграмму частот по опозданиям за неделю (рис. 5.9). Определите среднее число опозданий за неделю и стандартное отклонение.
Популярные решебники 9 класс Все решебники
*К сожалению, временные проблемы с публикацией комментариев с мобильных устройств.