Упр.730(стар учебник) ГДЗ Дорофеев Суворова 9 класс (Алгебра)
Решение #1

Рассмотрим вариант решения задания из учебника Дорофеев, Суворова, Бунимович 9 класс, Просвещение:
1) Пусть S_1 — сумма первых трёх членов геометрической прогрессии (b_n), S_2 — сумма второй тройки её членов и S_3 — сумма третьей тройки членов этой прогрессии. Докажите, что последовательность чисел S_1, S_2, S_3 также является геометрической прогрессией.
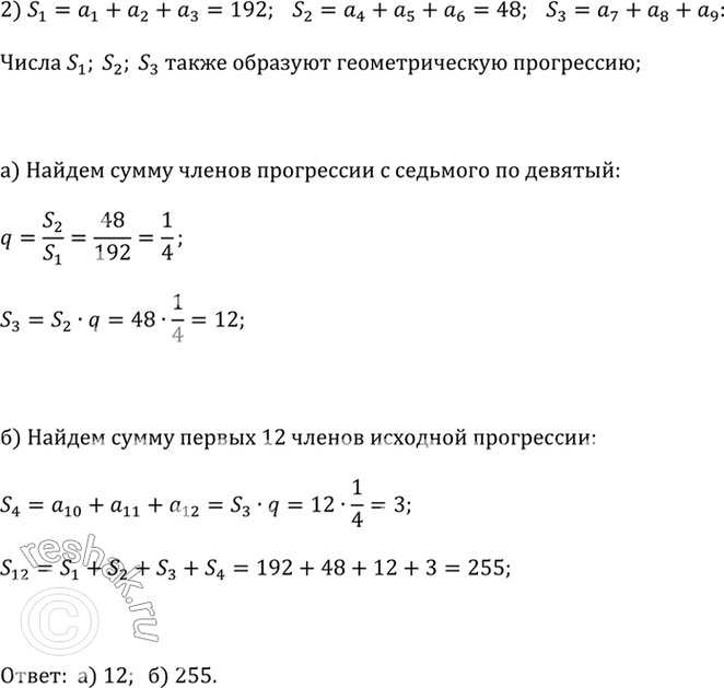
2) Сумма первых трёх членов геометрической прогрессии равна 192, сумма следующих её трёх членов равна 48. Найдите:
а) сумму членов этой прогрессии с седьмого по девятый включительно;
б) сумму первых двенадцати членов этой прогрессии.
Популярные решебники 9 класс Все решебники
*К сожалению, временные проблемы с публикацией комментариев с мобильных устройств.