Упр.729(стар учебник) ГДЗ Дорофеев Суворова 9 класс (Алгебра)
Решение #1

Рассмотрим вариант решения задания из учебника Дорофеев, Суворова, Бунимович 9 класс, Просвещение:
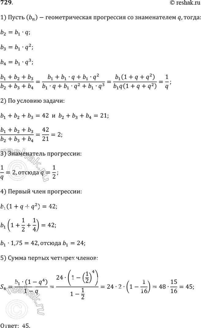
В геометрической прогрессии (b_n) сумма первого, второго и третьего членов равна 42, а сумма второго, третьего и четвёртого членов равна 21. Найдите сумму этих четырёх членов геометрической прогрессии.
Популярные решебники 9 класс Все решебники
*К сожалению, временные проблемы с публикацией комментариев с мобильных устройств.