Упр.727(стар учебник) ГДЗ Дорофеев Суворова 9 класс (Алгебра)
Решение #1

Рассмотрим вариант решения задания из учебника Дорофеев, Суворова, Бунимович 9 класс, Просвещение:
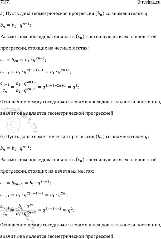
Дана геометрическая прогрессия (b_n). Докажите, что:
а) все члены этой прогрессии с чётными номерами также образуют геометрическую прогрессию;
б) все члены этой прогрессии с нечётными номерами также образуют геометрическую прогрессию.
Популярные решебники 9 класс Все решебники
*К сожалению, временные проблемы с публикацией комментариев с мобильных устройств.