Упр.726(стар учебник) ГДЗ Дорофеев Суворова 9 класс (Алгебра)
Решение #1

Рассмотрим вариант решения задания из учебника Дорофеев, Суворова, Бунимович 9 класс, Просвещение:
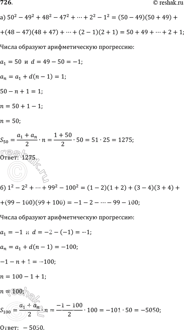
Вычислите сумму:
а) 50^2 - 49^2 + 48^2 - 47^2 + ... + 4^2 - 3^2 + 2^2 - 1^2;
б) 1^2 - 2^2 + 3^2 - 4^2 + ... + 97^2 - 98^2 + 99^2 - 100^2.
Указание. Упростите выражение, воспользовавшись формулой разности квадратов.
Популярные решебники 9 класс Все решебники
*К сожалению, временные проблемы с публикацией комментариев с мобильных устройств.