Упр.725(стар учебник) ГДЗ Дорофеев Суворова 9 класс (Алгебра)
Решение #1

Рассмотрим вариант решения задания из учебника Дорофеев, Суворова, Бунимович 9 класс, Просвещение:
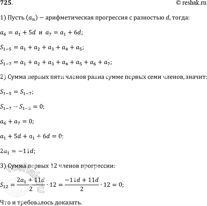
В арифметической прогрессии сумма первых пяти членов равна сумме первых семи членов. Докажите, что сумма первых двенадцати членов этой прогрессии равна нулю.
Популярные решебники 9 класс Все решебники
*К сожалению, временные проблемы с публикацией комментариев с мобильных устройств.