Упр.667 (старый учебник) ГДЗ Лукашик 7-9 класс по физике (Физика)
Решение #1
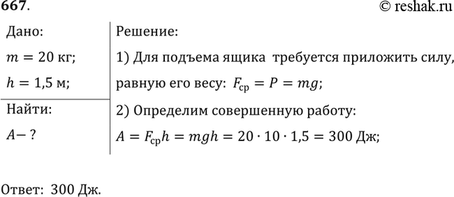
Решение #2

Рассмотрим вариант решения задания из учебника Лукашик, Иванова 7 класс, Просвещение:
667. На полу стоит ящик массой 20 кг. Какую работу надо произвести, чтобы поднять ящик на высоту кузова автомашины, равную 1,5 м?
Популярные решебники 7 класс Все решебники
*К сожалению, временные проблемы с публикацией комментариев с мобильных устройств.