Упр.631(стар учебник) ГДЗ Дорофеев Суворова 7 класс (Алгебра)
Решение #1

Рассмотрим вариант решения задания из учебника Дорофеев, Суворова, Бунимович 7 класс, Просвещение:
Анализируем и рассуждаем (631—633)
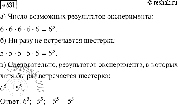
631 Игральный кубик подбрасывают 5 раз и каждый раз записывают число выпавших очков. Результатом эксперимента является последовательность из пяти цифр.
а) Каково число возможных результатов эксперимента?
б) Сколько существует результатов эксперимента, в которых ни разу не встречается шестёрка?
в) Сколько существует результатов эксперимента, в которых хотя бы раз встречается шестёрка?
Популярные решебники 7 класс Все решебники
*К сожалению, временные проблемы с публикацией комментариев с мобильных устройств.