Упр.630(стар учебник) ГДЗ Дорофеев Суворова 7 класс (Алгебра)
Решение #1

Рассмотрим вариант решения задания из учебника Дорофеев, Суворова, Бунимович 7 класс, Просвещение:
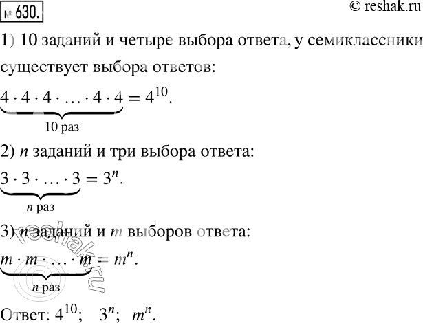
Практическая ситуация Тест по математике для 7 класса содержит 10 заданий, в которых из четырёх предложенных ответов нужно выбрать один верный. Допустим, что кто-либо из семиклассников, ничего не зная, будет просто наугад отмечать один из ответов. Сколько вариантов выбора ответов у него существует? Сколько вариантов выбора ответов наугад существует для теста, в котором n заданий и для каждого задания предлагается 3 ответа? n заданий и для каждого задания предлагается m ответов?
Популярные решебники 7 класс Все решебники
*размещая тексты в комментариях ниже, вы автоматически соглашаетесь с пользовательским соглашением