Упр.579 (старый учебник) ГДЗ Лукашик 7-9 класс по физике (Физика)
Решение #1

Рассмотрим вариант решения задания из учебника Лукашик, Иванова 7 класс, Просвещение:
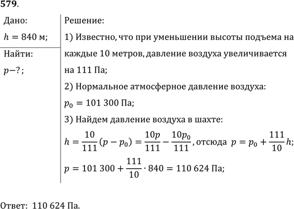
*. Рассчитайте давление атмосферы в шахте на глубине 840 м, если на поверхности Земли давление нормальное.
Популярные решебники 7 класс Все решебники
*К сожалению, временные проблемы с публикацией комментариев с мобильных устройств.