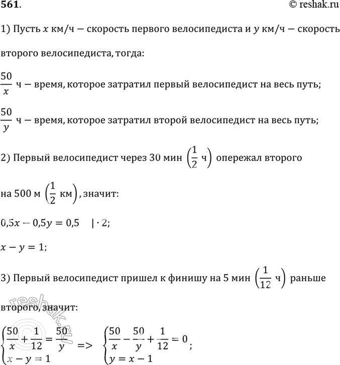
Упр.561(стар учебник) ГДЗ Дорофеев Суворова 9 класс (Алгебра)
Решение #1

Рассмотрим вариант решения задания из учебника Дорофеев, Суворова, Бунимович 9 класс, Просвещение:
Два велосипедиста одновременно стартовали по кольцевому шоссе на 50 км. Известно, что первый велосипедист через 30 мин после старта опережал второго на 500 м и пришёл к финишу на 5 мин раньше второго. Найдите скорость первого велосипедиста.
Популярные решебники 9 класс Все решебники
*К сожалению, временные проблемы с публикацией комментариев с мобильных устройств.