Упр.558(стар учебник) ГДЗ Дорофеев Суворова 8 класс (Алгебра)
Решение #1

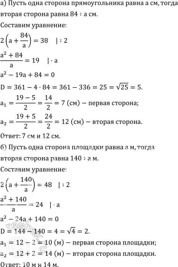
Рассмотрим вариант решения задания из учебника Дорофеев, Суворова, Бунимович 8 класс, Просвещение:
а) Периметр прямоугольника равен 38 см. Найдите стороны, если площадь прямоугольника равна 84 см^2.
б) Детская площадка прямоугольной формы обнесена забором, длина которого 48 м. Найдите длины сторон этой площадки, если ее площадь равна 140 м^2.
Популярные решебники 8 класс Все решебники
*размещая тексты в комментариях ниже, вы автоматически соглашаетесь с пользовательским соглашением