Упр.547(стар учебник) ГДЗ Дорофеев Суворова 9 класс (Алгебра)
Решение #1

Рассмотрим вариант решения задания из учебника Дорофеев, Суворова, Бунимович 9 класс, Просвещение:
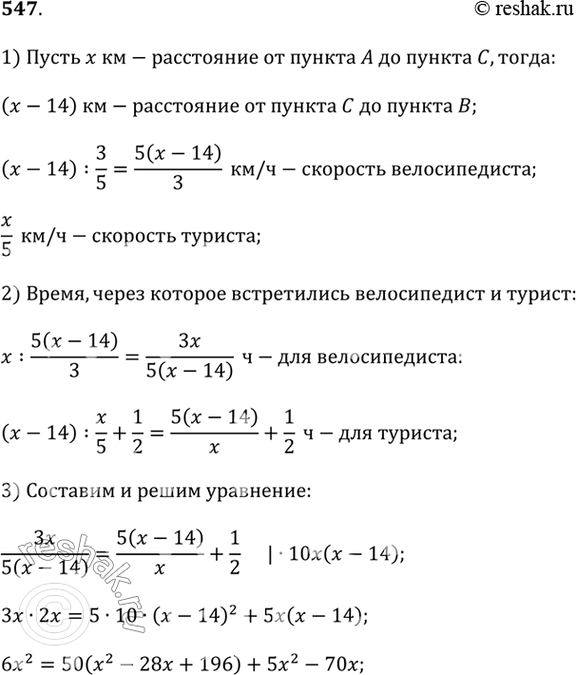
Из пункта А в пункт В выехал велосипедист, а за полчаса до него из пункта В в пункт А вышел турист. Они встретились в пункте С, расположенном па 14 км ближе к пункту В, чем к пункту А. Велосипедист прибыл в пункт В через — 3/5 ч после встречи, а турист прибыл в пункт А через 5 ч после встречи. Каково расстояние от пункта А до места встречи? С какой скоростью шёл турист?
Популярные решебники 9 класс Все решебники
*К сожалению, временные проблемы с публикацией комментариев с мобильных устройств.