Упр.537(стар учебник) ГДЗ Дорофеев Суворова 9 класс (Алгебра)
Решение #1

Рассмотрим вариант решения задания из учебника Дорофеев, Суворова, Бунимович 9 класс, Просвещение:
Решите уравнение двумя способами:
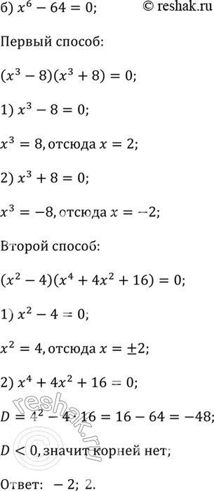
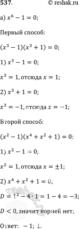
а) х^6 - 1 = 0; б) х^6 - 64 = 0.
Указание. 1-й способ: преобразуйте левую часть уравнения как разность квадратов;
2-й способ: преобразуйте левую часть уравнения как разность кубов.
Популярные решебники 9 класс Все решебники
*К сожалению, временные проблемы с публикацией комментариев с мобильных устройств.