Упр.536(стар учебник) ГДЗ Дорофеев Суворова 9 класс (Алгебра)
Решение #1

Рассмотрим вариант решения задания из учебника Дорофеев, Суворова, Бунимович 9 класс, Просвещение:
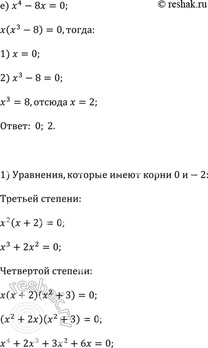
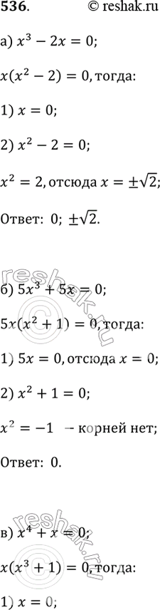
1) а) x^2 - 2x = 0; в) х^4 + x = 0; д) 16x - 2x^3 = 0;
6) 5x^3 + 5x = 0; г) 7x^4 + 14x^2 = 0; e) x^4 - 8x = 0.
2) Составьте уравнение третьей степени и уравнение четвёртой степени, каждое из которых имеет два корня: 0 и -2.
Популярные решебники 9 класс Все решебники
*К сожалению, временные проблемы с публикацией комментариев с мобильных устройств.