Упр.529(стар учебник) ГДЗ Дорофеев Суворова 9 класс (Алгебра)
Решение #1

Рассмотрим вариант решения задания из учебника Дорофеев, Суворова, Бунимович 9 класс, Просвещение:
а) (x^2 - (y + z)^2)/((x - z)^2 - y^2) + ((x - y)^2 - z^2)/(x^2 - (y - z)^2) + (y^2 - (z + x)^2)/((x + y)^2 - z^2) = 1;
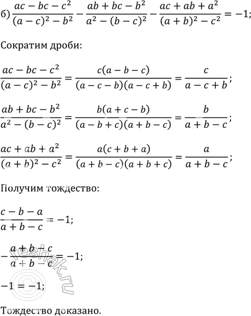
б) (ac - bc - c^2)/((a - c)^2 - b^2) - (ab + bc - b^2)/(a^2 - (b - c)^2) - (ac + ab + a^2)/((a + b)^2 - c^2) = -1.
Указание. Сначала сократите каждую дробь.
Популярные решебники 9 класс Все решебники
*К сожалению, временные проблемы с публикацией комментариев с мобильных устройств.