Упр.523(стар учебник) ГДЗ Дорофеев Суворова 9 класс (Алгебра)
Решение #1

Рассмотрим вариант решения задания из учебника Дорофеев, Суворова, Бунимович 9 класс, Просвещение:
Докажите, что при всех значениях переменных значение выражения:
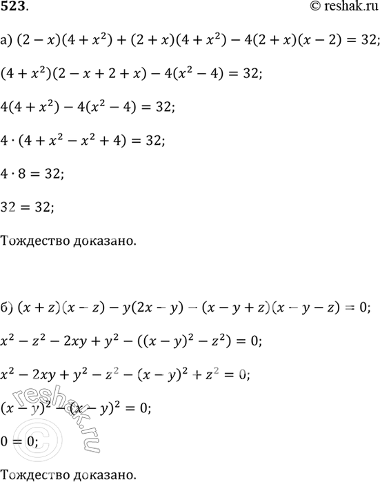
а) (2 - х)(4 + х^2) + (2 + х)(4 + х^2) - 4(2 + х)(х - 2) равно 32;
б) (х + z)(х - z) - у(2х - у) - (х - у + z)(х - у - z) равно 0;
в) (-а + b + с)(а - b + с)(а + b - c) + (a - b - c)(b - а - с)(с - b - а) равно 0;
Г) (у^2 - 1)(y^2 + у + 1)(y^2 - y + 1) - y^6 равно -1.
Популярные решебники 9 класс Все решебники
*К сожалению, временные проблемы с публикацией комментариев с мобильных устройств.