Упр.515(стар учебник) ГДЗ Дорофеев Суворова 7 класс (Алгебра)
Решение #1

Рассмотрим вариант решения задания из учебника Дорофеев, Суворова, Бунимович 7 класс, Просвещение:
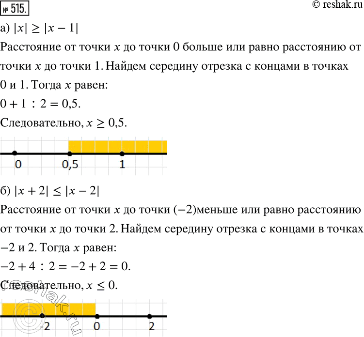
Прочитайте неравенство, используя слово «расстояние», и найдите с помощью координатной прямой множество точек, координаты которых удовлетворяют этому неравенству:
а) |х| > =|х-1|;
б) |х + 2| < |х-2|.
Популярные решебники 7 класс Все решебники
*К сожалению, временные проблемы с публикацией комментариев с мобильных устройств.