Упр.47(стар учебник) ГДЗ Дорофеев Суворова 9 класс (Алгебра)
Решение #1

Рассмотрим вариант решения задания из учебника Дорофеев, Суворова, Бунимович 9 класс, Просвещение:
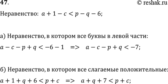
Дано неравенство a + 1 - c < p - q - 6. С помощью переноса слагаемых из одной части этот неравенства в другую получите неравенство, в котором:
а) все буквы собраны в левой части, а числа — в правой;
б) нет слагаемых со знаком «минус».
Популярные решебники 9 класс Все решебники
*К сожалению, временные проблемы с публикацией комментариев с мобильных устройств.