Упр.336(стар учебник) ГДЗ Дорофеев Суворова 9 класс (Алгебра)
Решение #1

Рассмотрим вариант решения задания из учебника Дорофеев, Суворова, Бунимович 9 класс, Просвещение:
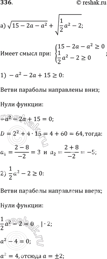
Найдите область определения выражения:
а) v(15 - 2a - a^2) + v(1/2 a^2 - 2);
б) v(1 - 1/4 a^2) + v(33 + 5a - 2a^2).
Популярные решебники 9 класс Все решебники
*размещая тексты в комментариях ниже, вы автоматически соглашаетесь с пользовательским соглашением