Упр.33(стар учебник) ГДЗ Дорофеев Шарыгин 6 класс (Математика)
Решение #1

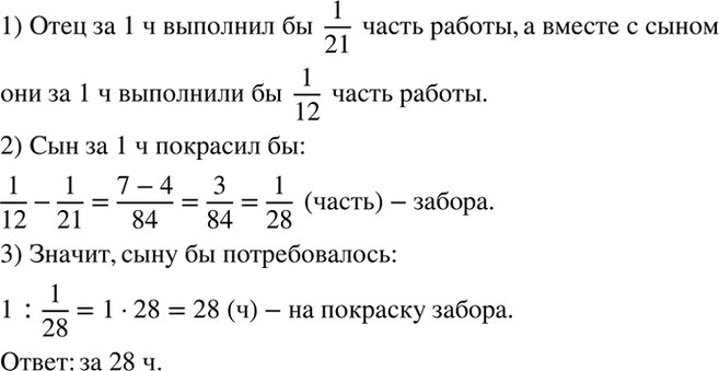
Рассмотрим вариант решения задания из учебника Дорофеев, Шарыгин, Суворова 6 класс, Просвещение:
Отец и сын, работая вместе, покрасили забор за 12 ч. Если бы отец красил забор один, он выполнил бы эту работу за 21 ч. За сколько часов покрасил бы этот забор сын?
Популярные решебники 6 класс Все решебники
*К сожалению, временные проблемы с публикацией комментариев с мобильных устройств.