Упр.328(стар учебник) ГДЗ Дорофеев Суворова 9 класс (Алгебра)
Решение #1

Рассмотрим вариант решения задания из учебника Дорофеев, Суворова, Бунимович 9 класс, Просвещение:
а) Постройте график функции у = (4x - x^3) / (2x + 4). Определите множество значений х, при которых значения функции отрицательны.
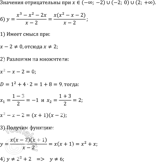
б) Постройте график функции у = (x^3 - x^2 - 2x) / (x - 2). Определите множество значений х, при которых значения функции положительны.
Популярные решебники 9 класс Все решебники
*К сожалению, временные проблемы с публикацией комментариев с мобильных устройств.