Упр.312(стар учебник) ГДЗ Дорофеев Суворова 9 класс (Алгебра)
Решение #1

Рассмотрим вариант решения задания из учебника Дорофеев, Суворова, Бунимович 9 класс, Просвещение:
Решите неравенство:
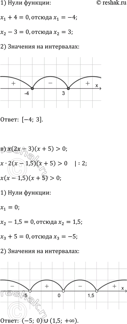
а) (х + 1)(х - 1)(2х - 5) < 0; в) х(2х - 3)(х + 5) > 0;
б) (х + 4)(3х - 9) ? 0; г) (х - 3)(3х - 2)(х + 2) ? 0.
Подсказка. Преобразуйте неравенство в равносильное так, чтобы в каждом из множителей коэффициент при х был равен 1. Например, а: вынесите в двучлене 2х - 5 множитель 2 за скобки и разделите обе части неравенства на 2.
Популярные решебники 9 класс Все решебники
*К сожалению, временные проблемы с публикацией комментариев с мобильных устройств.