Упр.284 (старый учебник) ГДЗ Лукашик 7-9 класс по физике (Физика)
Решение #1

Рассмотрим вариант решения задания из учебника Лукашик, Иванова 7 класс, Просвещение:
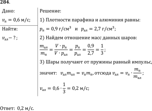
Между алюминиевым и такого же объема парафиновым шарами находится сжатая, связанная нитью пружина. Нить пережигают, и пружина, распрямляясь, приводит шары в движение. Какую скорость приобретает при этом алюминиевый шар, если парафиновый шар приобрел скорость, равную 0, 6 м/с?
Популярные решебники 7 класс Все решебники
*К сожалению, временные проблемы с публикацией комментариев с мобильных устройств.