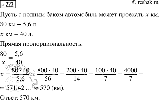
Упр.223(стар учебник) ГДЗ Дорофеев Суворова 7 класс (Алгебра)
Решение #1

Рассмотрим вариант решения задания из учебника Дорофеев, Суворова, Бунимович 7 класс, Просвещение:
Проехав 80 км, автомобиль истратил 5,6 л бензина. Какое расстояние может проехать автомобиль с полным баком, вмещающим 40 л бензина? (Ответ округлите до десятков.)
Популярные решебники 7 класс Все решебники
*К сожалению, временные проблемы с публикацией комментариев с мобильных устройств.