Упр.219(стар учебник) ГДЗ Дорофеев Суворова 8 класс (Алгебра)
Решение #1

Рассмотрим вариант решения задания из учебника Дорофеев, Суворова, Бунимович 8 класс, Просвещение:
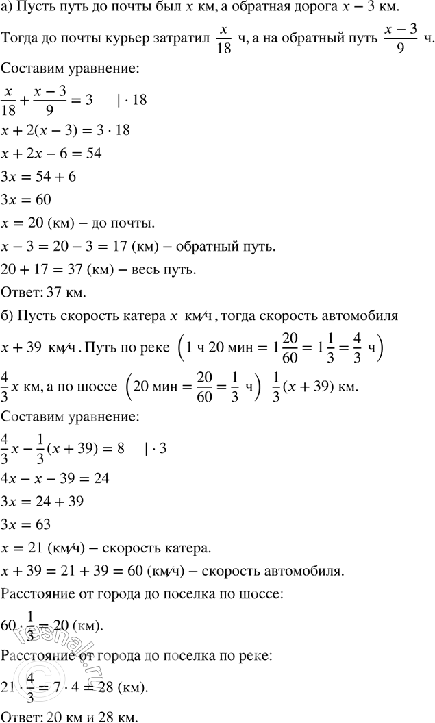
а) Курьер доехал на велосипеде до почты и вернулся обратно другой дорогой, которая на 3 км короче. До почты он ехал со скоростью 18 км/ч, а обратно - со скоростью 9 км/ч, и на весь путь у него ушло 3 ч. Найдите весь путь, который проделал курьер.
б) Из города в поселок можно добраться по шоссе на автомобиле или по реке на катере. Путь по шоссе на 8 км короче, чем по реке. Автомобиль доезжает до поселка за 20 мин, а катер проходит расстояние от города до поселка за 1 ч 20 мин. Скорость автомобиля на 39 км/ч больше скорости катера. Определите расстояние от города до поселка по шоссе и по реке.
Популярные решебники 8 класс Все решебники
*размещая тексты в комментариях ниже, вы автоматически соглашаетесь с пользовательским соглашением