Упр.188(стар учебник) ГДЗ Дорофеев Суворова 9 класс (Алгебра)
Решение #1

Рассмотрим вариант решения задания из учебника Дорофеев, Суворова, Бунимович 9 класс, Просвещение:
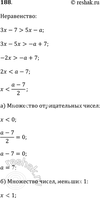
Дано неравенство Зх - 7 > 5х - а, где х — переменная, а — некоторое число. При каком а множеством решений неравенства является:
а) множество всех отрицательных чисел;
б) множество чисел, меньших 1;
в) множество чисел, меньших -10?
Популярные решебники 9 класс Все решебники
*К сожалению, временные проблемы с публикацией комментариев с мобильных устройств.