Упр.186(стар учебник) ГДЗ Дорофеев Суворова 7 класс (Алгебра)
Решение #1

Рассмотрим вариант решения задания из учебника Дорофеев, Суворова, Бунимович 7 класс, Просвещение:
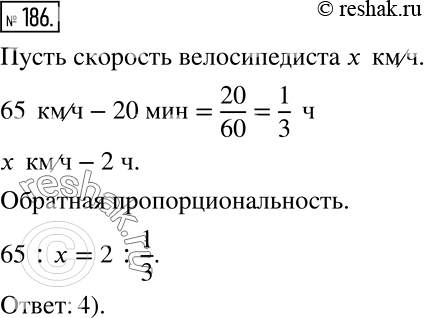
Верно или неверно Прочитайте задачу: «Если ехать на автомобиле со скоростью 65 км/ч, то от одного посёлка до другого можно проехать за 20 мин. Велосипедист проехал этот же путь за 2 ч. С какой скоростью ехал велосипедист?»
В каком случае пропорция по условию задачи составлена правильно, если буквой х обозначена скорость велосипедиста (в км/ч)?
1) 65 : x = 1/3 : 2
2) x : 65 = 2 : 1/3
3) 65 : х = 2 : 20
4) 65 : х = 2 : 1/3
Популярные решебники 7 класс Все решебники
*размещая тексты в комментариях ниже, вы автоматически соглашаетесь с пользовательским соглашением