Упр.179(стар учебник) ГДЗ Дорофеев Суворова 9 класс (Алгебра)
Решение #1

Рассмотрим вариант решения задания из учебника Дорофеев, Суворова, Бунимович 9 класс, Просвещение:
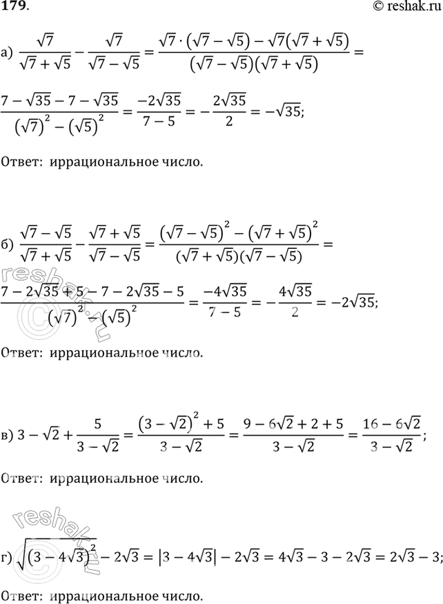
Определите, рациональным или иррациональным числом является значение выражения:
а) v7 / (v7 + v5) - v7 / (v7 - v5);
б) (v7 - v5) / (v7 + v5) - (v7 + v5) / (v7 - v5);
в) 3 - v2 + 5 / (3 - v2);
г) v(3 - 4v3)^2 - 2v3.
Популярные решебники 9 класс Все решебники
*К сожалению, временные проблемы с публикацией комментариев с мобильных устройств.