Упр.1696 (старый учебник) ГДЗ Лукашик 7-9 класс по физике (Физика)
Решение #1

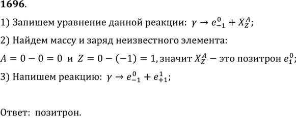
Рассмотрим вариант решения задания из учебника Лукашик, Иванова 7 класс, Просвещение:
Фотон достаточно большой энергии в поле тяжелого ядра превратился в пару частиц, одна из которых — электрон. Что представляет собой другая частица?
Популярные решебники 7 класс Все решебники
*К сожалению, временные проблемы с публикацией комментариев с мобильных устройств.