Упр.138(стар учебник) ГДЗ Дорофеев Суворова 9 класс (Алгебра)
Решение #1

Рассмотрим вариант решения задания из учебника Дорофеев, Суворова, Бунимович 9 класс, Просвещение:
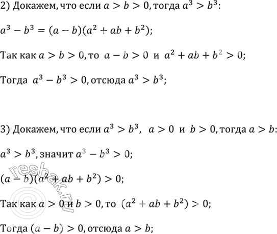
Проиллюстрируйте геометрически следующий факт: если а и b — положительные числа, то а^3 > b^3 в том и только в том случае, когда а > b. Докажите этот факт алгебраически. Подсказка. В качестве образца для доказательства используйте пример 3.
Популярные решебники 9 класс Все решебники
*К сожалению, временные проблемы с публикацией комментариев с мобильных устройств.