Упр.1333 (старый учебник) ГДЗ Лукашик 7-9 класс по физике (Физика)
Решение #1

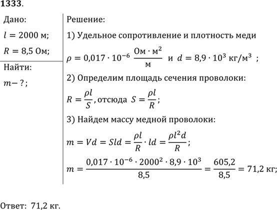
Рассмотрим вариант решения задания из учебника Лукашик, Иванова 7 класс, Просвещение:
Какова масса медной проволоки длиной 2 км и сопротивлением 8,5 Ом?
Популярные решебники 7 класс Все решебники
*К сожалению, временные проблемы с публикацией комментариев с мобильных устройств.