Упр.133(стар учебник) ГДЗ Дорофеев Суворова 7 класс (Алгебра)
Решение #1

Рассмотрим вариант решения задания из учебника Дорофеев, Суворова, Бунимович 7 класс, Просвещение:
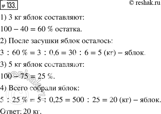
Собранный урожай яблок распределили следующим образом: 75% всех яблок засушили, 40% остатка пошло на варенье, а из оставшихся 3 кг яблок сварили компот. Сколько всего собрали яблок?
Популярные решебники 7 класс Все решебники
*К сожалению, временные проблемы с публикацией комментариев с мобильных устройств.