Упр.1323 (старый учебник) ГДЗ Лукашик 7-9 класс по физике (Физика)
Решение #1

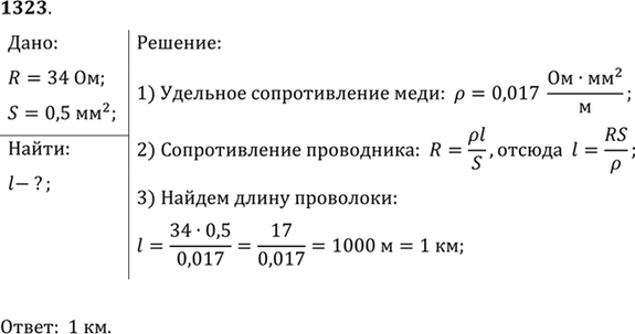
Рассмотрим вариант решения задания из учебника Лукашик, Иванова 7 класс, Просвещение:
Какой длины надо взять медную проволоку площадью поперечного сечения 0,5 мм2, чтобы сопротивление ее было равно 34 Ом?
Популярные решебники 7 класс Все решебники
*К сожалению, временные проблемы с публикацией комментариев с мобильных устройств.