Упр.130(стар учебник) ГДЗ Дорофеев Суворова 9 класс (Алгебра)
Решение #1

Рассмотрим вариант решения задания из учебника Дорофеев, Суворова, Бунимович 9 класс, Просвещение:
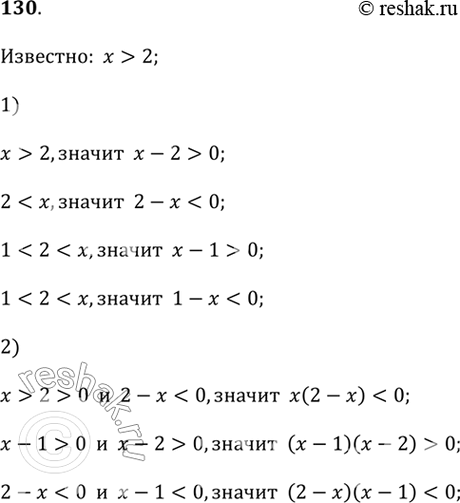
Известно, что х > 2. Сравните с нулём:
1) х - 2, 2 - х, х - 1, 1 - х;
2) х(2 - х), (х - 1)(х - 2), (2 - х)(х - 1).
Популярные решебники 9 класс Все решебники
*К сожалению, временные проблемы с публикацией комментариев с мобильных устройств.