Упр.123(стар учебник) ГДЗ Дорофеев Суворова 9 класс (Алгебра)
Решение #1

Рассмотрим вариант решения задания из учебника Дорофеев, Суворова, Бунимович 9 класс, Просвещение:
Сравните а и b, если известно, что:
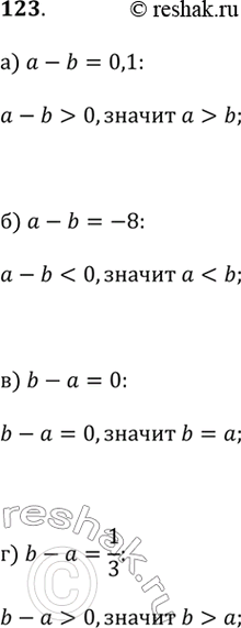
а) а - b = 0,1;
б) а - b = -8;
в) b - а = 0;
г) b - а = 1/3;
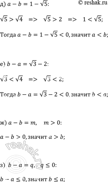
д) а - 6 = 1 - v5;
е) b - а = v3 - 2;
ж) а - b = m, n > 0;
з) b - а = q, q ? 0.
Популярные решебники 9 класс Все решебники
*размещая тексты в комментариях ниже, вы автоматически соглашаетесь с пользовательским соглашением