Упр.1024 (старый учебник) ГДЗ Лукашик 7-9 класс по физике (Физика)
Решение #1

Рассмотрим вариант решения задания из учебника Лукашик, Иванова 7 класс, Просвещение:
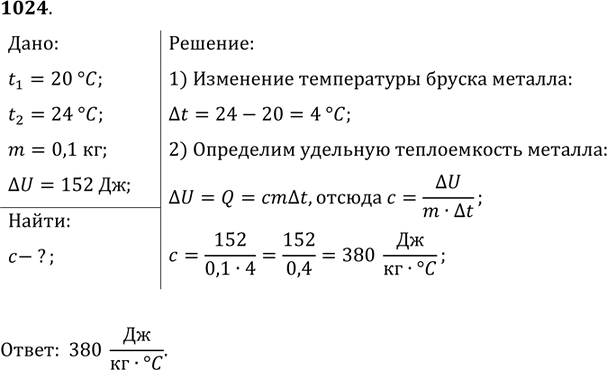
Определите удельную теплоемкость металла, если для изменения температуры от 20 до 24 °С у бруска массой 100 г, сделанного из этого металла, внутренняя энергия увеличивается на 152 Дж.
Популярные решебники 7 класс Все решебники
*К сожалению, временные проблемы с публикацией комментариев с мобильных устройств.