Это надо знать Глава 2 ГДЗ Дорофеев Суворова 8 класс (Алгебра)
Решение #1

Рассмотрим вариант решения задания из учебника Дорофеев, Суворова, Бунимович 8 класс, Просвещение:
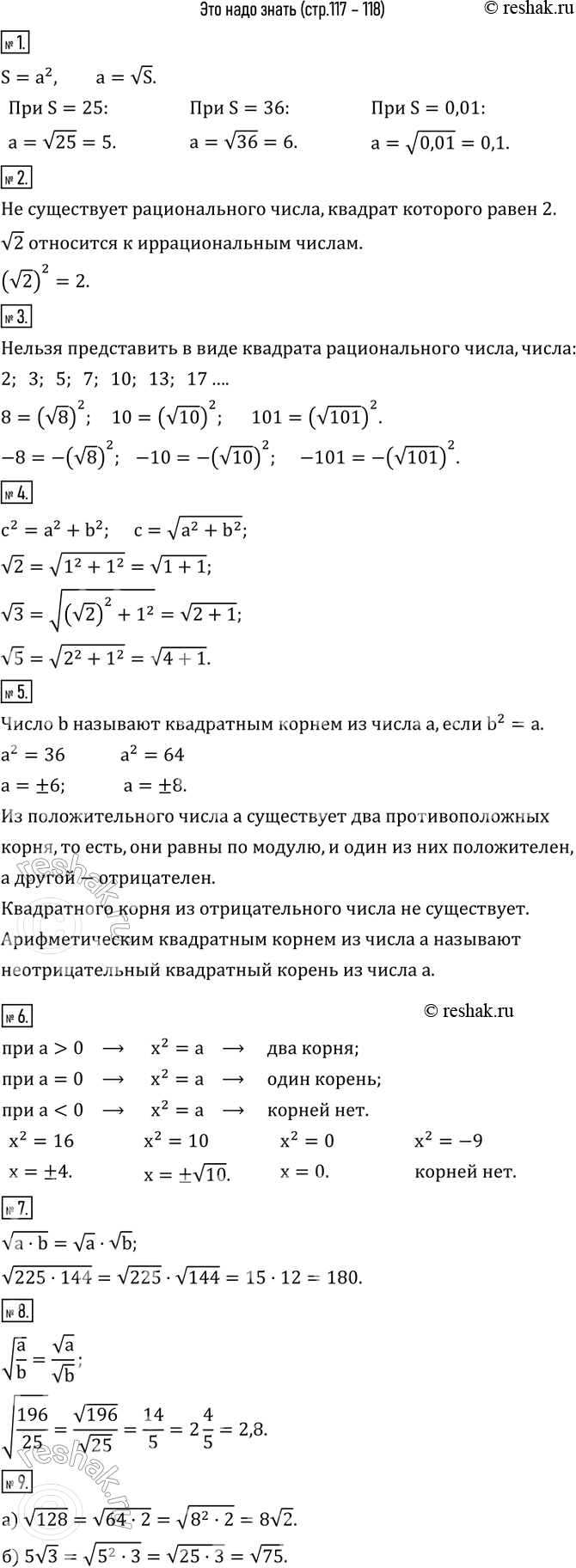
Запишите формулу для нахождения стороны a квадрата по его площади S. Найдите a, если S=25; 36; 0,01.
2. Существует ли рациональное число, квадрат которого равен 2? К какому классу чисел относится число v2? Закончите равенство (v2)^2=...
3. Приведите примеры натуральных чисел, которые нельзя представить в виде квадрата рационального числа. Запишите число, квадрат которого равен 8; 10; 101. Запишите число, противоположное каждому из них.
4. Покажите, как с помощью теоремы Пифагора построить отрезок, длина которого равна v2; v3; v5.
5. Дайте определение квадратного корня. Приведите примеры. Сколько существует квадратных корней из положительного числа a? Как они обозначаются? Существует ли квадратный корень из отрицательного числа? Какой квадратный корень называют арифметическим?
6. Сколько корней имеет уравнение x^2=a, если: a > 0; a=0; a < 0?
Решите уравнение: x^2=16; x^2=10; x^2=0; x^2=-9.
7. Запишите с помощью букв теорему о корне из произведения. Примените ее к выражению v(225•144).
8. Запишите с помощью букв теорему о корне из частного. Примените ее к выражению v(196/25).
9. Объясните:
а) как вынести множитель из-под знака корня в выражении v128;
б) как внести множитель под знак корня в выражении 5v3.
Популярные решебники 8 класс Все решебники
*размещая тексты в комментариях ниже, вы автоматически соглашаетесь с пользовательским соглашением