Это надо знать Глава 1 ГДЗ Дорофеев Суворова 8 класс (Алгебра)
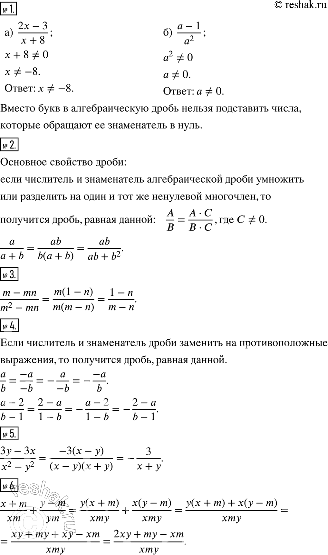
Решение #1

Рассмотрим вариант решения задания из учебника Дорофеев, Суворова, Бунимович 8 класс, Просвещение:
Укажите числа, кторые не входят в множество допустимых значений переменной дроби: а) (2x-3)/(x+8); б) (a-1)/a^2. Какие числа нельзя подставлять вместо букв в алгебраическую дробь?
2. Сформулируйте основное свойство дроби. Примените его для приведения дроби a/(a+b) к знаменателю ab+b^2.
3. Объясните, как сократить дробь (m-mn)/(m^2-mn).
4. Прочитайте словами свойства, которые в буквенном виде записываются так: a/b=(-a)/(-b)=-a/(-b)=-(-a)/b. Примените их к дроби (a-2)/(b-1).
5. Объясните как сократить дробь (3y-3x)/(x^2-y^2).
6. Объясните на примере выражения (x+m)/xm + (y-m)/ym, как выполняют сложение дробей с разными знаменателями.
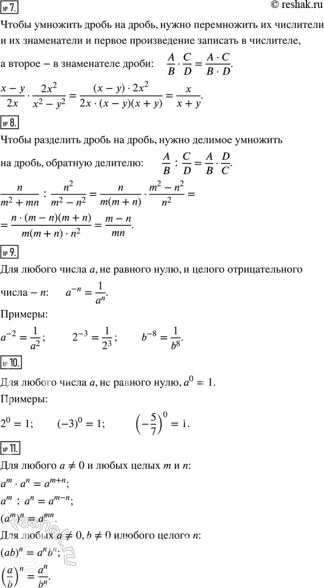
7. Сформулируйте и запишите в буквенном виде правило умножения дробей. Примените его к произведению (x-y)/2x•2x^2/(x^2-y^2).
8. Сформулируйте и запишите в буквенном виде правило деления дробей. Примените его к частному n/(m^2+mn) :n^2/(m^2-n^2).
9. Дайте определение степени с целым отрицательным показателем. Приведите примеры.
10. Дайте определение степени с нулевым показателем. Приведите примеры.
11. Запишите с помощью букв свойство степени с целым показателем.
Популярные решебники 8 класс Все решебники
*размещая тексты в комментариях ниже, вы автоматически соглашаетесь с пользовательским соглашением